泰山队上诉失败,足协驳回上诉,并对泰山队做出处罚
发布时间: 2025-11-15
最近在一场中乙比赛中,山东泰山B队客场挑战排在争冠组第一位的广西恒宸,最终泰山B队以0-1的比分败下阵来,不过在本场比赛中却发生了比较具有争议性的一幕,因此裁判的一次争议的判罚引发了泰山B的强烈不满,主帅褚云飞也是情绪激动,在赛后表达了自己的不满,并且泰山队官方也是在第一时间提出了上诉。
争议性的一幕发生在比赛第99分钟时,此时山东泰山B队62号球员与广西恒宸守门员在争抢皮球时发生激烈碰撞后倒地。山东泰山俱乐部提出申诉是,认为广西恒宸守门员存在犯规行为,应当判罚点球,以期改变足协方面能够给出公正的判罚。然而,足协评议组在经过细致入微的研究与分析后,一致认定此次双方争抢属于正常的身体接触范畴,并无犯规行为发生,因此决定维持当值裁判员的原判。

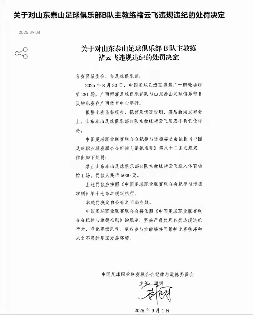
这一裁定结果公布后,泰山队方面无疑是并不认可的,也是让泰山队感到了不满,而更加雪上加霜的是,足协官网随后发布的另一则处罚公告,更是将山东泰山B队推向了风口浪尖。公告指出,山东泰山B队主教练褚云飞在赛后发表了不当言论。尽管足协并未明确透露这些不当言论的具体内容,但结合比赛进程不难推测,裁判的判罚很可能成为了主教练情绪失控的导火索,而最终褚云飞受到了停赛1场,罚款5000元的处罚。

从此次泰山队此次上诉失败的案例中,我们不难看出,泰山队在针对裁判判罚提出上诉并期望获得成功的难度极大,其实泰山队一直以来就受到裁判的针对,无论是一线队还是泰山B队,此前泰山队就曾多次受到不公的判罚,而且很多都是明显的误判,但是足协方面却总是毫无表示,而如今B队直接上诉足协,而换来的却是被足协驳回,还是希望在日后的比赛中,足协方面能够加强对于裁判的管理,让我们的联赛能够在更加公平的环境中进行,只有这样我们的联赛才能够健康发展。
